棉纤维作为纺织工业的重要原料,其品质改良一直是棉花育种的核心目标之一。其中,纤维强度是衡量棉纤维品质的关键指标,在纺织工业中,高强度的纤维更受青睐。陆地棉(G. hirsutum)和海岛棉(G. barbadense)是当代棉花栽培的两大主要品种,其中海岛棉以其优异的纤维品质闻名。深入挖掘和利用海岛棉的基因组资源,将有助于解析海陆种间纤维强度差异的遗传基础,进而推动陆地棉纤维品质的遗传改良。然而,纤维强度是一种复杂的数量性状,目前仅有少数调控纤维强度的基因被鉴定,棉纤维强度形成的遗传基础及其分子调控机制仍缺乏深入解析。
近日,91免费版
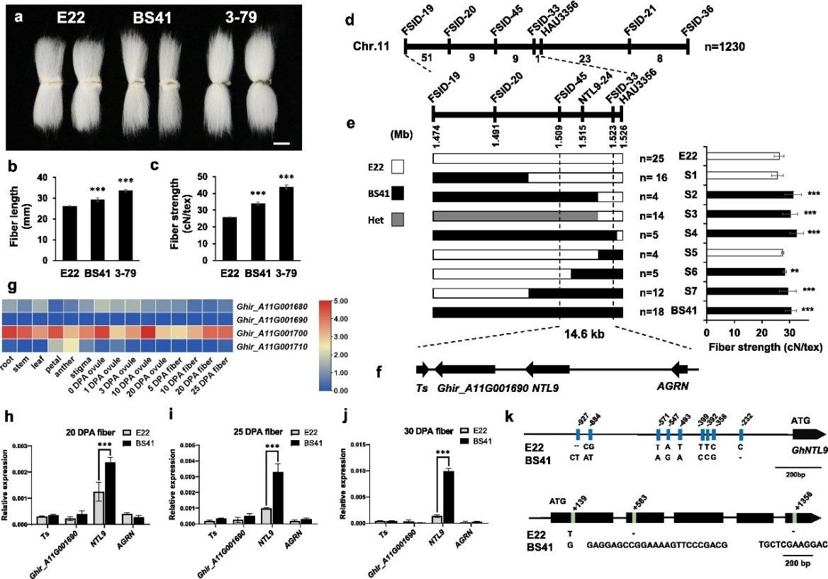
林忠旭教授课题组在《Journal of Advanced Research》杂志发表了题为“NAC transcription factor GbNTL9 modifies the accumulation and organization of cellulose microfibrils to enhance cotton fiber strength”的研究论文。该研究从陆地棉鄂棉22(E22)和海岛棉3-79回交自交系BIL群体中筛选到一个纤维品质优良的家系,命名为BS41。以陆地棉E22和BS41为亲本的分离群体,图位克隆了一个控制纤维强度的NAC转录因子GbNTL9(图1)。

图1. GbNTL9的图位克隆
NTL9编码一个具有NTM结构域的NAC转录因子,为了验证NTL9确切的基因功能,作者采用35S启动子超表达陆地棉基因型的NTL9E22、采用纤维特异启动子超表达海岛棉基因型的NTL9BS41、采用基因编辑载体敲除GhNTL9。2种超表达材料的纤维强度显著提升,基因敲除材料的纤维强度无显著变化(图2)。

图2. NTL9转基因系(35S::NTL9E22,exp::NTL9BS41和CRISPR GhNTL9)的表达分析与纤维表型
进一步研究发现,NTL9通过促进纤维素微纤维在细胞壁上的紧密堆积排列来增加纤维强度(图3)。转录组分析表明NTL9抑制了一系列次生壁合成相关基因(如CESA4、CESA7和CESA8等)的表达,这种纤维素的延缓合成可能改变了纤维素微纤维的沉积模式,从而提高纤维强度。NTL9与MYB6在体内存在物理相互作用,且NTL9是ERF转录因子(GhERF5,GhERF7,GhERF9,GhERF12)的下游靶标,可能通过乙烯信号途径参与纤维强度的调控(图4)。此外,作者还发现NTL9基因第二个外显子上的一个24-bp插入型InDel为海岛棉所特有,且对纤维强度有正向效应。基于该InDel,作者开发了一种能够有效区分陆地棉和海岛棉基因型的分子标记,为分子标记辅助选择育种提供了实用工具。综上所述,该研究不仅为棉花纤维品质的遗传改良提供了重要的基因资源,还为解析纤维强度的遗传调控机制提供了新的理论依据。

图3. 亲本和转基因系纤维细胞壁形态结构

图4. NTL9参与纤维次生壁增厚的分子调控模型
91免费版
已毕业博士生吴迷为该论文第一作者,91免费版
/作物遗传改良全国重点实验室林忠旭教授和青岛农业大学农91免费版
李夕梅副教授为论文的共同通讯作者。该研究工作得到了国家自然科学基金(No. 32001592)和湖北省重点研发项目(No. 2023BBB050)的资助。
原文链接://doi.org/10.1016/j.jare.2025.02.022